
This project was developed as part of a government assignment project titled "Smart Workshop Technology Support Project for Small Business Owners", aimed at improving digital transformation and operational transparency in small manufacturing businesses.
I was in charge of the whole IT part of this project when I had been working in the company, 2L Bio Co., Ltd. (투엘바이오).
The primary goal of the software was to monitor operational performance and production KPIs (Key Performance Indicators) by processing structured production data and regularly submitting standardized reports to a national KPI monitoring RESTful API endpoints.
The solution includes a GUI-based desktop application, built with WPS (Windows Presentation System in C#), using Entity Framework Core for ORM, and MySQL for persistent data storage.
The platform implements 3 evaluation levels:
The program's WPS (C#) front-end provides:
The system integrates with a MySQL database (kpi_db) consisting of:
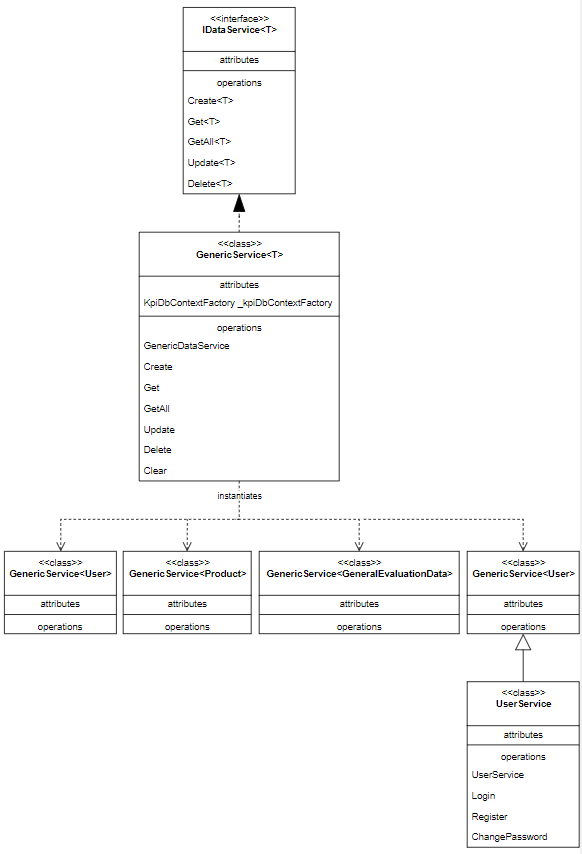
companies, users for authentication and user management.general_evaluation_datas and products for storing raw evaluation records.KpiDbContext, DbSet<T> abstraction, and migration-ready KpiDbContextFactory.GenericService<T> and IDataService<T> interfaces for CRUD operations across multiple entity types.UserService, SystemService and KpiApiService for business logic encapsulation.The core KpiApiService handles:
LEVEL3_QUALITY_CREATE).KpiApiResultData with log printouts and error tracking via Error subclasses.Company, Product, GeneralEvaluationData, etc., form the domain core.GenericService<T> resolves data operations based on passed DbContextFactory.UserService.Login()).KpiLevel3xxxCreate() methods.Print() and PrintLog() methods in KpiApiResultData.

Add-Migration and Update-Database commands in the Package Manager Console.The structure of the classes used for database transactions and database-related services within the application is as follows:











